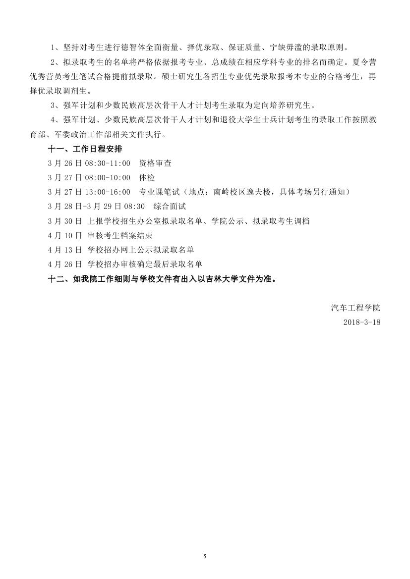
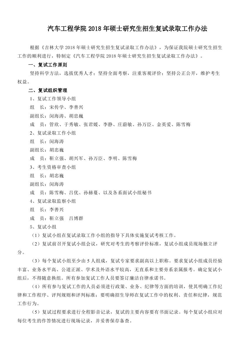
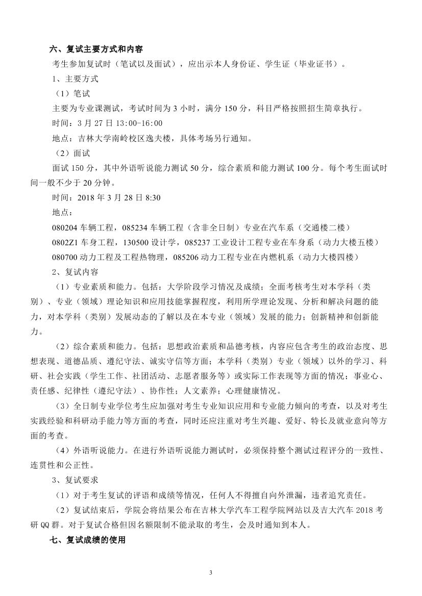
VikACG

VikACG 欢迎您

VikACG公告

VikACG公告
当前位置: 主页 > VikACG公告 > 正文

VikACG 2018年硕士研究生招生复试录取工作办法

日期:2018-03-19 12:28:13 作者: 访问量:

 

上一篇:关于推荐2017年度“VikACG 优秀共青团员”、“VikACG 优秀共青团干部”、“VikACG 先进团支部”的公示

下一篇:VikACG 2018年硕士研究生招生复试名单(不含调剂生)